General
Twente Graduate School (TGS)
Ravelijn building
tgs@utwente.nl
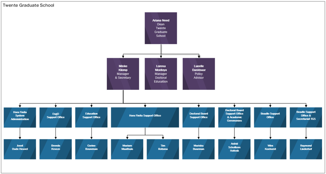
phd research phase support office


engd support office

Education support office

Doctorate Board support office & Academic Ceremonies
For questions concerning the Graduation Phase / Doctorate Board / PhD Diploma or certificate verifications.


Beadle support office & secretariat TGS


hora finita system administration

Management & staff




Counselling
If you face any (personal) problems or issues during your PhD or EngD track regarding e.g. motivation, productivity, cultural differences (for instance in your group), combining personal life with the heavy workload, self-confidence, etc., you can contact PhD / EngD Counsellor.
In case you experience a matter dealing with scientific integrity (ref. The Netherlands Code of Conduct for Academic Practice) you can consult the webpage on scientific integrity and read the University of Twente Scientific Integrity Complaints Procedure. The first point of contact is the university's confidential advisor for scientific integrity. Possible violations of scientific integrity as well as any follow-up steps can be discussed with him in all confidence.
You can talk to a confidential advisor for advice and support whenever you have to deal with unacceptable behaviour, such as intimidation, (sexual) harassment, aggression, violence or discrimination, or when faced with a conflict in your work situation connected to such behaviour (ref. the Codes of conduct on (sexual) harassment, intimidation, aggression, violence and discrimination).
Confidential advisors can also be the first point of contact when you are not quite sure where to go when faced with a problematic situation.
Both students and employees of the UT can be referred to the Ombuds Officer for advice on issues/problem situations related to studying or working at the UT. The ombudsperson initially has a listening ear, can offer advice and/or guidance and/or can refer you further if necessary. The Ombuds Officer is independent and does not report to any authority in this position. You can contact the Ombuds Officer by email to make an appointment. The contact details are on the Integrity page.
Organisation
Doctorate education at the Twente Graduate School allows students to immerse themselves in high-impact research projects across a variety of disciplines and to benefit from close interactions with world-class researchers and teachers.
The Twente Graduate School is a breeding ground for research talent. It sets high standards. There is a rigorous selection for the research and educational programmes. We want to retain talent for the university in an early stage by offering prospective, talented, motivated students a special, high-quality educational experience. This applies to our own university's talent in general and to international talent in particular.

For the global organizational structure of the University of Twente have a look at our corporate organization website.
Mission and vision
Mission: why do we exist?
The University of Twente (UT) aims to empower doctoral candidates to become recognized leaders in academia or society at large. The design and evaluation of the doctoral education programme of the Twente Graduate School (TGS), its candidate support and clear and consistent policies and quality assurance procedures contribute to high standards of quality of the doctoral (PhD and EngD) trajectories.
Twente Graduate School aims to train and educate excellent researchers, usually at the start of their career, and to promote excellent research via clustered or separate doctoral programmes. The doctoral candidates are trained to prove their competence by means of a doctoral (PhD and EngD) thesis.
With this mission Twente Graduate School aims to improve the quality of research and education, to accentuate the University's identity and profile and to differentiate and individualize the specific doctoral programmes and services.
Challenging goal: where are we going?
Twente Graduate School supports doctoral candidates in offering a choice of generic skills courses enabling them to creatively adapt to and become academic leaders in a continuing changing and challenging world. Rooted in the academic community, Twente Graduate School prepares doctoral candidates for careers in the 21th century by cultivating a culture of life-long learning and team-based science.
Core values: what does Twente Graduate School find important?
- Excellence: We believe all doctoral candidates need to be enabled to make the most of their talents.
- Inclusive: We are committed to creating an inclusive academic environment for doctoral candidates that thrives on diverse backgrounds and perspectives.
- Integrity: We are committed to promoting an academic environment where doctoral candidates can live up to the highest standards of integrity.
Core qualities: what does Twente Graduate School team excel in?
- Conscientious;
- Respectful;
- Service oriented.
STRATEGIC GOALS 2030
Innovation of education
- Twente Graduate School provides hybrid online and offline generic education tailored to the needs of individual doctoral candidates, also those abroad. All doctoral courses offered at University of Twente can be found in one place and are centrally facilitated (course finder).
- The Twente Graduate School module on Academic Integrity has raised awareness of the topics in the Netherlands Code of Conduct for Research Integrity and this reflects in the doctoral research; the research plan is subject to ethical committee approval if applicable.
- University of Twente doctoral candidates can follow generic and disciplinary courses at all 4TU institutes.
- Twente Graduate School’s generic courses empower doctoral candidates for their research/design project as well as for their career afterwards.
Individuals and teams
- Assessment of doctoral research and design at Univerity of Twente is done using the criteria of “recognition and rewards” of academics: quality first.
- The University of Twente's scientific themes and their crosslinks with the underlying research groups are highlighted by Twente Graduate School, and specific crosscutting methodological courses are provided for doctoral candidates in order to equip them to excel in interdisciplinary teams.
- Twente Graduate School facilitates and encourages supervisors of doctoral candidates to follow training in graduate supervision, research integrity and intercultural competencies.
- Twente Graduate School promotes the well-being of doctoral candidates.
- Graduation ceremonies at University of Twente are open for everyone.
Digitalization
- At the University of Twente, doctoral graduations can be organised 5 days a week, with committee members being elsewhere (partly digital) or with the candidate being elsewhere (fully digital).
- All processes related to the doctoral trajectories, from admission, progress monitoring, submission doctoral defence, preparation for the public defence and archiving the thesis are managed by one online registration and monitoring system.
- The online registration and monitoring system for doctoral candidates at University of Twente is user-friendly and accepted and used by our staff members.
- All management information on doctoral candidates at University of Twente is derived from one online registration and monitoring system, including regular reporting to Executive Board, Doctorate Board, faculties and departments.
- All doctoral candidates at University of Twente conform to the data management and ethical assessment policies of their faculty, including a data management plan, and they submit the research data underlying their thesis in a trusted data repository.
- All information that is relevant for prospective and current doctoral candidates can be easily found on the Twente Graduate School website.
- The website of Twente Graduate School has a modern look, is easy to use and logically connected to (other) information for students and staff.
Environmental sustainability
- Doctoral defences at University of Twente can be organized on campus, digital or partly digital so as to contribute to a sustainable world (less air travel).
- All doctoral courses organised by Twente Graduate School can be followed either online or offline.
- Printing hardcopies of the doctoral thesis is optional at University of Twente.
Inclusiveness
- Twente Graduate School supports a healthy research climate that provides the conditions necessary for all doctoral candidates and their supervisors to feel welcomed, supported, included, and valued through a Code of Conduct for PhD supervision.
- All Twente Graduate School staff members have the necessary competencies to contribute to an inclusive research community and work environment.
- Twente Graduate School is accessible in a central location as a first point of contact and safe haven for doctoral candidates with problems. Twente Graduate School can support these candidates or refer them to relevant bodies (like the international office, the HR contact person in their faculties, the ombudsperson, PhD counsellor, confidential advisor for undesirable behaviour or - for scientific integrity).
Policies
- The doctoral regulations at University of Twente are fit for modern science.
- The doctoral regulations at University of Twente set the highest international scientific and moral standards.
- The doctoral regulations at University of Twente allow for international collaboration without compromising our standards, our academic freedom or our integrity.
- The University of Twente has a transparent Quality Assurance Plan that describes procedures for quality control of the doctoral level training of doctoral candidates, and specifies the responsibilities of organizations and individuals involved in the training of doctoral candidates.